Dateiliste
Aus Spiritwiki
Diese Spezialseite listet alle hochgeladenen Dateien auf.
| Datum | Name | Vorschaubild | Größe | Benutzer | Beschreibung | Versionen |
|---|---|---|---|---|---|---|
| 17:53, 12. Okt. 2023 | Jingangjing.gif (Datei) | 913 KB | Adm1 | 2 | ||
| 16:59, 12. Okt. 2023 | Aphrodite-in-einer-Muschel.jpg (Datei) | 182 KB | Adm1 | https://commons.wikimedia.org/wiki/File:Atuell_en_forma_d%27Afrodita_en_una_petxina,_%C3%80tica,_necr%C3%B2polis_de_Fanagoria,_pin%C3%ADnsula_de_Taman._Primer_quart_del_segle_IV_aC,_cer%C3%A0mica.JPG?uselang=de Vessel in the shape of Aphrodite isnside a shell. Attica, Phanagoria cemetery, Taman Peninsula, 1st quarter of 4th century BC, Pottery. Ermitage. Urheber Joanbanjo Lizenz Ich, der Urheber dieses Werkes, veröffentliche es unter der folgenden Lizenz: w:de:Creative Commons Namensnennung… | 1 | |
| 16:53, 12. Okt. 2023 | AninditaBD 147.jpg (Datei) | 163 KB | Adm1 | 1 | ||
| 12:11, 7. Okt. 2023 | Scroll of Mudras MET DP234311.jpg (Datei) | 972 KB | Adm1 | https://commons.wikimedia.org/wiki/File:%E7%99%BD%E6%8F%8F%E5%8D%B0%E7%9B%B8%E5%9B%B3%E5%B7%BB-Scroll_of_Mudras_MET_DP234311.jpg Japan; Handscroll; Paintings Date 11th–12th century Medium Handscroll; ink on paper Dimensions 11 3/16 x 97 1/2 in. (28.4 x 247.6 cm) Collection Metropolitan Museum of Art wikidata:Q160236 Current location Asian Art Accession number 1975.268.1 Credit line The Harry G. C. Packard Collection of Asian Art, Gift of Harry G. C. Packard, and Purchase, Fletche… | 1 | |
| 11:56, 7. Okt. 2023 | Three saddhus at Kathmandu Durbar Square.jpg (Datei) | 379 KB | Adm1 | https://commons.wikimedia.org/wiki/File:Three_saddhus_at_Kathmandu_Durbar_Square.jpg Three alleged saddhus sitting on the Vishnu Temple of Kathmandu's Durbar Square, Nepal, performing the vitarka mudrā. Notice that they may not be saddhus in the strict sense of the word. Author Markus Koljonen (Dilaudid) I, the copyright holder of this work, hereby publish it under the following licenses: w:en:Creative Commons attribution share alike This file is licensed under the Creative Commons Attribu… | 1 | |
| 18:51, 29. Sep. 2023 | Attic red-figure column krater by the Orpheus Peinter.jpg (Datei) | 113 KB | Adm1 | https://commons.wikimedia.org/wiki/File:Attic_red-figure_column_krater_by_the_Orpheus_Peinter_Antikensammlung_Berlin.jpg Deutsch: attisch-rotfiguriger Kolonettenkrater des Orpheus-Malers, Namenvase, um 450/40 v. Chr., Antikensammlung Berlin/Altes Museum, Inv.-Nr. V.I. 3172, Höhe 50,5 cm Author Marcus Cyron Permission (Reusing this file) Own work, copyleft: Multi-license with GFDL and Creative Commons CC-BY-SA-2.5 and older versions (2.0 and 1.0) Other versions I, the copyright holder of… | 1 | |
| 18:30, 29. Sep. 2023 | Orpheus-Karte.png (Datei) | 424 KB | Adm1 | 1 | ||
| 18:14, 29. Sep. 2023 | Astasahasrika Prajnaparamita Maitreya.jpg (Datei) | 475 KB | Adm1 | 1 | ||
| 18:13, 29. Sep. 2023 | MET 36bR2 61Es.jpg (Datei) | 409 KB | Adm1 | 1 | ||
| 18:49, 27. Sep. 2023 | Red figure Ares.jpg (Datei) | 382 KB | Adm1 | 1 | ||
| 16:50, 24. Sep. 2023 | Sri Yantra copper.jpg (Datei) | 314 KB | Adm1 | 1 | ||
| 15:43, 24. Sep. 2023 | Devine society rishikesh.jpg (Datei) | 188 KB | Adm1 | https://commons.wikimedia.org/wiki/File:Devine_society_03.jpg Shivanandasram, rishikesh Author Dvellakat Licensing I, the copyright holder of this work, hereby publish it under the following license: w:en:Creative Commons attribution share alike This file is licensed under the Creative Commons Attribution-Share Alike 4.0 International license. | 1 | |
| 15:34, 24. Sep. 2023 | Stela of Seba scribe of the treasury of god Ptah-From Memphis.jpg (Datei) | 412 KB | Adm1 | 1 | ||
| 18:54, 20. Sep. 2023 | Stolen sacrificial horse grazing near Vasudeva.jpg (Datei) | 713 KB | Adm1 | 1 | ||
| 18:51, 20. Sep. 2023 | Vishnu revealing his divinity to Vasudeva and Devaki.jpg (Datei) | 376 KB | Adm1 | 1 | ||
| 18:25, 20. Sep. 2023 | Isis and Nepthys as kites by the bier.jpg (Datei) | 111 KB | Adm1 | https://commons.wikimedia.org/wiki/File:Isis_and_Nepthys_as_kites_by_the_bier.jpg Isis (left) and Nephthys (right) as kites as they flank the mummy of Sennedjem, the owner of this tomb, 13th century BCE English: Isis, left, and Nephthys take the form of kites as they flank the mummy of Sennedjem, the owner of this tomb. Date Nineteenth Dynasty of Egypt, thirteenth century BC Source https://i.pinimg.com/originals/04/d4/4b/04d44b03a12f7aaa3288cff58f8d511f.jpg Tomb of Sennedjem, Nineteen… | 1 | |
| 18:21, 20. Sep. 2023 | Gaspa - Dendara tempio di Hator (56).jpg (Datei) | 194 KB | Adm1 | https://commons.wikimedia.org/wiki/File:Flickr_-_Gaspa_-_Dendara,_tempio_di_Hator_(56).jpg Dendara: Hathor-tempel Author Francesco Gasparetti from Senigallia, Italy Camera location 26° 09′ 02.38″ N, 32° 43′ 05.93″ E Kartographer map based on OpenStreetMap. Licensing w:en:Creative Commons attribution This file is licensed under the Creative Commons Attribution 2.0 Generic license. | 1 | |
| 18:17, 20. Sep. 2023 | 684px-Nephthys N4051 mp3h8832.jpg (Datei) | 162 KB | Adm1 | https://commons.wikimedia.org/wiki/File:Nephthys_N4051_mp3h8832.jpg Department of Egyptian Antiquities of the Louvre Room 336 Accession number N 4051 (Department of Egyptian Antiquities of the Louvre) Edit this at Wikidata References http://cartelen.louvre.fr/cartelen/visite?srv=car_not_frame&idNotice=19784 Edit this at Wikidata Louvre Museum ARK ID: 010013839 Edit this at Wikidata Authority file Louvre: 010013839 Author Rama Permission (Reusing this file) I, the copyright holder… | 1 | |
| 18:12, 20. Sep. 2023 | Neftys.png (Datei) | ![]() |
9 KB | Adm1 | https://commons.wikimedia.org/wiki/File:Neftys.png This image comes from the 4th edition of Meyers Konversationslexikon (1885–90). The copyrights have expired and this image is in the public domain. | 1 |
| 18:15, 19. Sep. 2023 | Ksitigarbha (Metropolitan Museum of Art).jpg (Datei) | 827 KB | Adm1 | 1 | ||
| 18:08, 19. Sep. 2023 | Ksitigarbha-and-10 Kings of Hel.jpg (Datei) | 1,41 MB | Adm1 | 1 | ||
| 18:01, 19. Sep. 2023 | Kṣitigarbha as Lord of the Six Ways.jpg (Datei) | 138 KB | Adm1 | 1 | ||
| 10:18, 17. Sep. 2023 | Watsichumjataka0306b.jpg (Datei) | 353 KB | Adm1 | 1 | ||
| 17:47, 16. Sep. 2023 | China-Illustrata-Principalia-Sinensium-Numina.png (Datei) | 398 KB | Adm1 | 1 | ||
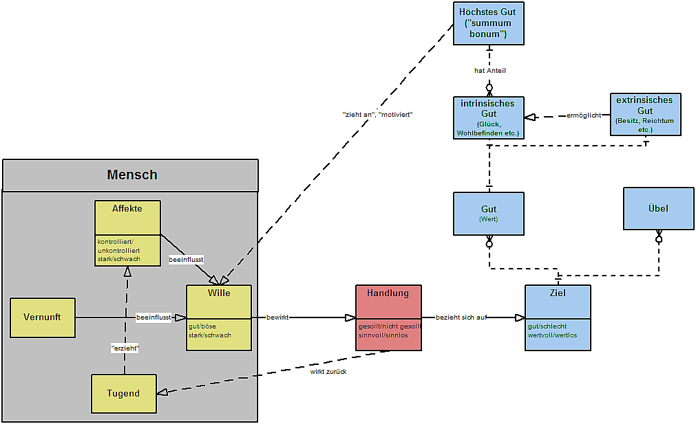
| 11:06, 15. Sep. 2023 | Ethische Grundbegriffe in ihrem Zusammenhang.png (Datei) | 44 KB | Adm1 | 1 | ||
| 17:47, 9. Sep. 2023 | Menkaura.jpg (Datei) | 154 KB | Adm1 | 1 | ||
| 15:18, 8. Sep. 2023 | Hatschepsut-Tempel Hathor.jpg (Datei) | 276 KB | Adm1 | Bild von https://commons.wikimedia.org/wiki/File:Hatschepsut-Tempel_16.JPG?uselang=de Relief in der Hathorkapelle im Totentempel der Hatschepsut in Deir el-Bahari nordwestlich von Luxor, Ägypten Datum 5. März 2011 Urheber Olaf Tausch Genehmigung (Weiternutzung dieser Datei) Ich, der Urheberrechtsinhaber dieses Werkes, veröffentliche es hiermit unter der folgenden Lizenz: GNU head Es ist erlaubt, die Datei unter den Bedingungen der GNU-Lizenz für freie Dokumentation, Version 1.2 oder ein… | 1 | |
| 14:44, 8. Sep. 2023 | Herakles Ceryneian Hind.jpg (Datei) | 179 KB | Adm1 | 1 | ||
| 14:42, 8. Sep. 2023 | Imdugud (Anzu) grasping a pair of deer.jpg (Datei) | 181 KB | Adm1 | 1 | ||
| 18:25, 28. Aug. 2023 | La tombe de Sethi 1er (KV.17) (Vallée des Rois, Thèbes ouest).jpg (Datei) | 218 KB | Adm1 | 1 | ||
| 18:05, 28. Aug. 2023 | Zeus Typhon 596.jpg (Datei) | 138 KB | Adm1 | 1 | ||
| 17:51, 28. Aug. 2023 | Tumbara.jpg (Datei) | 134 KB | Adm1 | 1 | ||
| 16:55, 26. Aug. 2023 | Brahma on hamsa.jpg (Datei) | 578 KB | Adm1 | 1 | ||
| 12:08, 22. Aug. 2023 | Kartarpur Guru Nanak.jpg (Datei) | 229 KB | Adm1 | 1 | ||
| 19:09, 19. Aug. 2023 | Rinmetsudojihonzon.jpg (Datei) | 331 KB | Adm1 | 1 | ||
| 18:29, 19. Aug. 2023 | Death of Bhishma.jpg (Datei) | 51 KB | Adm1 | 1 | ||
| 17:44, 18. Aug. 2023 | Hayagriva Samye Ling.jpg (Datei) | 375 KB | Adm1 | 1 | ||
| 16:59, 18. Aug. 2023 | Orissa-ambika.jpg (Datei) | 183 KB | Adm1 | 1 | ||
| 16:56, 18. Aug. 2023 | Ellora cave34 001.jpg (Datei) | 162 KB | Adm1 | 1 | ||
| 15:15, 14. Aug. 2023 | Alice Bailey.jpeg (Datei) | 297 KB | Adm1 | 1 | ||
| 17:37, 12. Aug. 2023 | Ravana seizes the chariot Puspaka from Kuvera.jpg (Datei) | 467 KB | Adm1 | https://commons.wikimedia.org/wiki/File:Ravana_seizes_the_chariot_Puspaka_from_Kuvera.jpg Qasim, Indian, Mughal dynasty English: Folio from the Ramayana of Valmiki (The Freer Ramayana), Vol. 2, folio 297; recto: text; verso: Ravana seizes the chariot Puspaka from Kuvera Date between 1597 and 1605 Medium Opaque watercolor, ink, and gold on paper Dimensions height: 27.5 cm (10.8 in); width: 15.2 cm (5.9 in) Collection Freer Gallery Credit line Gift of Charles Lang Freer F1907.271.297… | 1 | |
| 19:23, 26. Jul. 2023 | Arjuna and Bhimen preparing for battle.jpg (Datei) | 334 KB | Adm1 | 1 | ||
| 19:22, 26. Jul. 2023 | Arjuna wins Draupadi.jpg (Datei) | 212 KB | Adm1 | 1 | ||
| 19:48, 24. Jul. 2023 | Lord Dattatreya from Devgad.jpg (Datei) | 282 KB | Adm1 | https://commons.wikimedia.org/wiki/File:Lord_Dattatreya_from_Devgad.jpg This is photo of statue in Datta Devasthan temple. More information about datta devasthan is available on website deogad.com Date 7 January 2013 Author Usc2020 Licensing I, the copyright holder of this work, hereby publish it under the following licenses: GNU head Permission is granted to copy, distribute and/or modify this document under the terms of the GNU Free Documentation License, Version 1.2 or any later versi… | 1 | |
| 19:36, 22. Jul. 2023 | Ganesha Basohli Vighnarāja.jpg (Datei) | 150 KB | Adm1 | 1 | ||
| 16:04, 19. Jul. 2023 | Varahavtar Panel.jpg (Datei) | 434 KB | Adm1 | https://commons.wikimedia.org/wiki/File:Varahavtar_Panel.jpg Varahavtar Panel Cave 5 This is a photo of ASI monument number N-MP-286. Author Asitjain Attribution (required by the license) © Asitjain / Wikimedia Commons / CC BY-SA 3.0 Camera location 23° 32′ 10.52″ N, 77° 46′ 20.7″ E Kartographer map based on OpenStreetMap. Licensing I, the copyright holder of this work, hereby publish it under the following license: w:en:Creative Commons attribution share alike This file is licensed u… | 1 | |
| 15:40, 19. Jul. 2023 | Avatar Varaha demon Hiranyaksha.jpg (Datei) | 108 KB | Adm1 | 1 | ||
| 15:37, 19. Jul. 2023 | Vishnu as Varaha.jpg (Datei) | 169 KB | Adm1 | 1 | ||
| 23:18, 10. Jul. 2023 | Skanda Bodhisattva.jpg (Datei) | 197 KB | Adm1 | https://commons.wikimedia.org/wiki/File:Skanda_Bodhisattva.jpeg Statue of Skanda Bodhisattva, also known as Weituo Pusa, a Dharma protector in Mahayana Buddhism. Guanyin Nunnery, Anhui province, China. Author Huihermit Licensing I, the copyright holder of this work, hereby publish it under the following license: Creative Commons CC-Zero This file is made available under the Creative Commons CC0 1.0 Universal Public Domain Dedication. | 1 | |
| 23:01, 10. Jul. 2023 | Subramanya.jpg (Datei) | 52 KB | Adm1 | 1 |
